Lavine Family
The Lavine family name carries a rich and diverse history that spans multiple cultures, regions, and centuries. Its origins reflect both Indigenous European and Israelite heritage, connecting the family to ancient traditions while tracing its journey across the globe.
Origins and Meaning
The surname Lavine has multiple origins depending on geographic and cultural context:
French origin: Lavine is often derived from the French surname Lavigne, from the Old French word “vigne”, meaning vineyard. This surname was originally topographic or locational, referring to individuals who lived near or worked in vineyards, or who came from places named La Vigne in France. The name reflects a close connection to the land and agricultural traditions, emphasising community and occupation.
Irish origin: In Ireland, Lavine may be a variant of Lavin, derived from the Gaelic Ó Laimhín, meaning “descendant of Laimhín”. Laimhín itself is related to the word lamh, meaning hand, signifying ancestry and lineage through Gaelic traditions.
Semitic origin: In some contexts, Lavine is also connected to the Hebrew name Levi, associated with the ancient Israelite priestly line descending from the patriarch Levi. This reflects a deeper spiritual lineage rooted in continuity, identity, and covenant.


Migration and Global Presence
Over centuries, Lavine families spread far beyond their European origins.
In Europe, Lavine families settled in Britain, Ireland, and France, maintaining continuity through local communities.
Through migration and colonial expansion, Lavine families reached North America, the West Indies (Caribbean), and beyond, establishing new branches while preserving ancestral identity.
Connections to Ancestry and Lineage
While not tied to a single royal house, the Lavine surname carries layered ancestral meaning across regions and traditions.
Through Irish and French lines, Lavine families intersected with local gentry and communities. Through the Levi connection, the lineage extends into ancient Israelite priestly heritage.
Paddan Aram (Angus, Scotland)
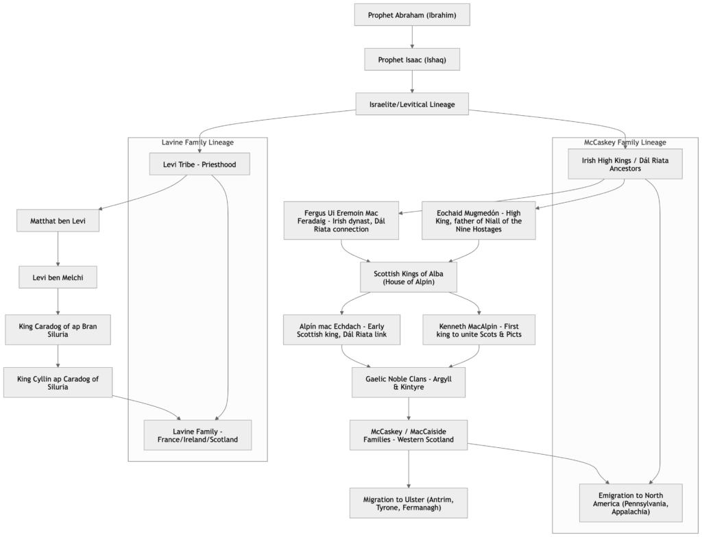
The early Israelite lineage traces back to Paddan Aram, the homeland of the patriarchs. I t was here that Isaac’s family established roots, and where Jacob lived, married, and fathered the tribes of Israel. From this origin point, lineage, identity, and covenant began before later migration and dispersion across regions.
Note: While biblical sources place Paddan Aram in northern Mesopotamia (modern-day Syria and Turkey), in the context of our family history, a region in Angus, Scotland, mirrors the same characteristics described in scripture.
Paddan Aram Meaning and Geography
1️⃣ Aram the Person
Aram is a descendant of Shem, one of Noah’s sons (Genesis 10:22–23), and considered the progenitor of the Arameans. His name appears in genealogies linking early Semitic nations. In your family article, Aram connects indirectly to the Abrahamic line, as the biblical world of Abraham, Isaac, and Jacob includes the Arameans as neighbors and relatives.
2️⃣ Aram the Region / Scottish Parallel
Biblically, Aram refers to a fertile territory in northern Mesopotamia, near Harran and Paddan Aram. “Paddan” (Hebrew: פַּדָּן) generally means “plain” or “field”—a flat, open area suitable for settlement and pasture.
In Angus, Scotland, the eastern plains and river valleys—particularly around Montrose, Arbroath, and the floodplains of the River Tay—provide a similarly flat and fertile landscape. This region could feasibly support settlement, farming, and herding, mirroring the biblical description of Paddan Aram as a “plain of Aram.”
Key events in the Bible in Aram include:
- Abraham’s servant finding Rebekah for Isaac (Genesis 24)
- Jacob fleeing to Aram and marrying Leah and Rachel (Genesis 28–31)
- Birth of many ancestors of the Twelve Tribes before migrating to Canaan
“And We certainly did create man out of clay from an altered black mud.” – Al-Hijr (The Rocky Tract) 15:26








Wales and Early British Continuity
Connections to early British lineage are reflected in sites such as Caerleon, a Roman and early royal centre associated with Silurian rulers including Caradog and Cyllin.
Further traditions of kingship and continuity are reflected at Dinas Emrys, an early stronghold linked to royal authority and the preservation of early British identity.



Legacy and Cultural Significance
The Lavine family story reflects migration, heritage, and continuity.
Across regions, the name represents both land-based identity and deeper ancestral memory. The Levi connection highlights a lineage rooted in priesthood, tradition, and enduring historical significance.
McCaskey Family
William McCaskey (41, Sephardi) was our great-grandfather, captive of our grandmother, Amelia Alberta Reed (21, Children of Israel).
Al-Baqarah (The Cow) 2:49 – Persecution of the Children of Israel
“And [recall] when We saved you from the people of Pharaoh, who afflicted you with the worst torment—slaughtering your sons and keeping your women alive…”
It was William who informed his children that they were descendants of the Queen of Sheba, and that our family owned the first synagogue in Barbados.
William would have been buried alongside Amelia at the Nidhe Israel Cemetery, along with Debora; however, none of the graves have been located. It is said that the 1831 hurricane severely damaged the synagogue and may have affected the broader cemetery site. Over the years, without active maintenance, many gravestones were disturbed, buried, or displaced. It has been reported that large sections of the original burial ground have only been uncovered and documented relatively recently, indicating that earlier disturbances had obscured some of the graves.
Though our grandmother is recorded as Amelia Reed (and Debora Massiah), captivity and historical records suggest that their names may have been changed over time. Similarly, Sephardi ancestors who converted to Judaism likely altered their names for assimilation.
Note: William and Amelia were previously recorded as our 2×great-grandparents; however, this has since been updated, as reflected in the Lavine and McCaskey Family Tree above.
Meaning and Origin
The surname McCaskey derives from Gaelic forms:
Mac Ascaidh / MacCaiside – meaning “son of Ascaidh/Caiside”
The personal name Caiside likely described a physical trait such as curly-haired or twisted-haired.
Thus, McCaskey reflects the Gaelic patronymic system and continuity of lineage.
This continuity of ancestry mirrors the principle of lineage and covenant:
Al-Baqarah (The Cow) 2:49–61 – Deliverance and Provision
Scottish Roots and Regional Presence
McCaskey families are historically linked to western Scotland, particularly Argyll and Kintyre.
These regions formed part of the Gaelic kingdom of Dál Riata, where kingship, land, and lineage were closely intertwined. Royal centres such as Dunadd Fort served as inauguration sites for early kings, directly connecting to figures such as Alpín mac Echdach.
Spiritual and royal continuity is reflected at Iona Abbey, a burial place of early Scottish kings, while later coronation traditions centred on Scone Palace and the Stone of Destiny.
The challenges of authority and dispersal reflect:
Al-Isra (The Night Journey) 17:4–8 – Corruption and Dispersal
Irish and Dál Riata Connection
The McCaskey name forms part of a broader Gaelic network linking Ireland and Scotland.
Key figures include Fergus Ui Eremoin Mac Feradaig, Eochaid Mugmedón, Alpín mac Echdach, and Kenneth MacAlpin.
These lineages moved and developed across the Irish Sea, forming a continuous cultural and genealogical bridge.
The preservation and division of lineage reflects:
Al-A‘raf (The Heights) 7:168 – Division into Nations
The Irish Sea and the Isle of Man: A Maritime Bridge
The Irish Sea functioned as a vital route for migration, trade, and communication between Ireland and Scotland.
At its centre lies the Isle of Man, which served as a strategic hub linking Gaelic and Norse-Gaelic communities.
Key movement routes included areas such as Strangford Lough, which acted as an entry point for both Gaelic and Viking populations.
This maritime network reinforced shared culture, language, and lineage across regions.
Connection to Prophet Isaac
McCaskey ancestry traces through:
Gaelic royal lines →
Irish High Kings and Dál Riata →
Scottish kings of Alba →
Abrahamic lineage through Prophet Isaac
This reflects preserved genealogical memory across generations.
Migration Beyond Scotland
McCaskey families later migrated to Ulster (Tyrone, Fermanagh, Antrim) and onward to North America, particularly Pennsylvania and Appalachia.
These movements preserved identity while adapting to new environments.
Israelite Heritage (Children of Israel)
Both Lavine and McCaskey lineages connect to a wider ancestral framework rooted in the Israelites.
The structure of ancestry is reflected in the Twelve Tribes of Israel, with the Lavine line associated with Levi, while broader dispersion traditions are reflected in the Ten Lost Tribes.
This provides a wider context for migration, continuity, and identity across regions.
Legacy and Identity
The McCaskey surname represents:
- Gaelic patronymic tradition
- Integration into Irish-Scottish royal networks
- A link to Abrahamic ancestry through Isaac
These elements together reflect continuity across land, lineage, and belief.
Prophet Abraham and Isaac to the Lavine and McCaskey Lineage





